|
自2012年曝出线下1对1辅导黑幕后,许多家长都在网络上搜索报什么辅导好。眼下,期末考试后报名辅导班热季来临,有些家长盲目跟风选择网络辅导但又不清楚是否符合自己孩子,对在线教育报有怀疑态度。目前,在线教育行业仍“鱼龙混杂”,家长还需睁大眼睛看清楚、选正确。 1.学生需要进行在线学习吗? 答案是肯定的,如同现在的买房。成绩是家长判断孩子学习状态的唯一评判,而学生更希望阶段性、循序渐进的进步。中国家庭对教育的疯狂渴求催生了课外辅导的繁荣。然而,学生在学校内的学习压力很大,辅导班的价格非常惊人,辅导课程的资源不平衡,这三个原因导致消费者对网络教育的需求与日俱增。据中国青少年研究中心发布报告(2011年)显示,20年以来,家庭教育支出以平均每年29.3%的速度增长,明显快于家庭收入的增长,也快于GDP的增长。同一报告显示,城市家庭年平均教育支出高达8754.4元,其中67%用于支付课外辅导和择校费等拓展性支出。伴随中国城市化进程的加速和国民收入的增加,K12教辅市场存在较大的发展空间。
2.为什么给孩子选择在线学习? 在线学习的优势非常明显。对比线下辅导班,在线学习可以省时-省去路途时间。对现在堵车严重的城市中,此特点尤为明显。灵活-能随时学,能根据自己的学习进度学。每个学生课外时间都有限,如何利用有限的时间达到想要的效果,这个很关键。方便-在家里就能学。通过互联网技术,有些课程还可以下载,不仅在家可以辅导,更方便了住校学生,想听哪就听哪,随时听。 在线学习的劣势在于不能直接与教师面对面互动。根据访谈,我们发现困扰学生的一大问题在于:学生在听课时产生疑问,不能及时提出并得到及时解决。另外,在线学习精神难集中,没有人督促。很难保证学习效率。这对学生的自觉性提出一定要求。 3.在线教育的经营和售卖模式都有哪些? 国内中小学在线网校课程和服务的现状。以课程为核心,用听课来帮助学生提高。有以下几个特点: 1) 内容同质度很高。从课程体系、课程形式等方面来看,雷同度很高。课程体系上,大多以年级、学科、专题、教材版本为基本维度。学而思网校在理科竞赛课程和小升初课程上有优势,101网校和北京四中网校主要是同步教材课程,德智教育在知识点框架的搭建完整,简单学习网是北京一线名师授课。课程形式上,高清视频是主流,学而思引领了高清视频课程的潮流。2012年,德智教育率先推出目录式课程,然后目录式结构在半年内也变成了主流,被学而思和简单学习网采用。 2) 师资基本有保证。不再像去年爆料出的地面辅导班虚假师资,网校都有公开的名师信息,讲课质量都很高。 3) 听课+练习的组合拳套路已经形成。研究表明这种方式最大程度还原了学生的真实学习路径和需求。比如德智,简单网,101网校都是用学练结合的方式。 4) 工具和服务有一定创新。互联网产品具有技术优势,能实现传统教学中很难实现的。比如听力训练产品,在线测试,在线答疑。 5) 目前,在线教育存在的最大的问题是价格。 为了达到更大利益,大部分网校都组合出各种维度的课程套餐包。不仅加重销售人员负担,更加重消费者选择负担,增加了他们的选择成本。 目前来看,网校价格普遍来说1个课时20-40元左右。学而思和新东方的实录课和录播课价格还不一样。 其实,在价格中蕴藏着一个商业伦理问题:中国家庭对教育的投入非常巨大,地面班的价格不菲。但是,在线教育本来应该价格低廉(边际成本为0),却也动辄几千上万。互联网的开放性、公益性被抛到一边,取而代之的却是传统产品定价法。
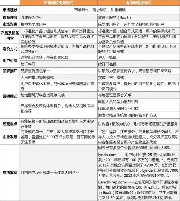
(表1:各大网络教育机构课程对比) 3.介绍新的在线教育模式——国外成熟模式引入:会员制 国外采取会员制模式的在线教育机构,给用户和企业双方带来双赢。BenchPrep是一家基于EaaS理念的互动式在线教学网站。最初,BenchPrep同样采用行业传统的课程收费制,每门课程的价格尽在百余美元以上。1年前,这家企业做出了转型,以每月30美元的价格提供会员制服务,学生可无限制地学习任何课程,并在桌面设备、移动设备进行跨平台学习。截止2012年,BenchPrep共获得融资820万美元。这种新的收费模式不仅帮助学生减轻经济负担,也可以帮助他们更好地对比、关联不同的课程和项目,制定学习计划。 EaaS原义Everything as a Service,是互联网云服务下的一个概念,指“所有的东西都可以变成服务”。在教育行业,我们将其理解为 Education as a Service。相比传统面授辅导,互联网学习对教学服务提出了更高的要求。在线教辅机构需要首先解决网络环境学习的体验问题,进行持续的产品创新和服务运维,并全程掌握学习进程中的交互动作、数据记录、学情管理,加之以推陈出新的学习工具、跨平台的移动学习手段,重新整合教学资源。 会员制的好处,体现在两点:革命性和普惠性。对于行业来说,革命性。会员制和传统模式相比,具有9大突破。对于用户来说,普惠制。会员制价格低廉,每个月100多元,得到原价一万多的课程。真正实现了教育的无差别化。
(表2:传统商业模式和会员制模式对比) 纵观整个行业,大多还是基于线下的传统教育行业的课程类组合方式作为主要模式,只有一家引入了国外成熟模式的EaaS理念建立会员制模式。除家长重视的视频课程外,还需要看其他服务来综合选择。较价格,会员制价格最为实惠,任何收入的家庭都有能力购买。不容忽视的是效果,无论您看中的价格、还是产品、还是服务,有效提分才是最终结果,这只能靠您试试才知道。 (责任编辑:admin) |








