|
声明:本文由站长之家内容合作伙伴投中网 授权发布。 林峰明显觉得, 2019 年以来,VC圈的各种社交活动比之前少了许多。 一些之前还在这个圈子里谈天论地的投资经理们突然不见了。即便投资人私下聚会,也直言“没得投”。还有一小撮人,偶尔会悄悄打探“你们的Carry分了么?” 相比一线投资经理,机构的IR却在四处打探,“有没有相对宽松的地方引导基金引荐?” 入行 4 年,作为投资人的林峰第一次真切感受到,早两年的“傻钱”、“热钱”清退,一度因返投限制,投资机构不愿意拿的地方引导基金成了各家都要争抢的香饽饽。甚至不惜更换、拓展投资赛道来迎合引导基金的诉求。 转型,又能否解救当下众多机构对资金渴望的燃眉之急? 无钱可投,一些基金正销声匿迹 虽站在整个创投行业的上游,但VC端的创业无疑是所有创业中最难的一环。这个行业独特之处在于,VC的商业模式与初始资金高度相关,募资是进入这个行业面临的最大考验。 从初出象牙塔到做到国内某知名VC投资副总裁,赵大勇用了 4 年左右的时间,也投出属于自己的明星项目,一路顺风顺水。 2018 年开始,他另起炉灶创立了一家新基金,却在募资过程中遭遇了一系列挫折。花费一年多时间,赵大勇仅募到 5000 万美金。同步启动的人民币基金募集,收效惨淡,遂而终止。 赵大勇的处境或可看作当前VC/PE市场的微观缩影,募资难的现状已经持续了 20 多个月。 CVSourse投中数据显示, 2019 年上半年,共有 419 支基金进入募资阶段,同比下降33.17%,目标募资规模达1019. 59 亿美元,同比骤降76.06%。与此同时,机构募资两极化的情况愈发明显。在 2019 年上半年完成的募资的 271 基金中,有 12 支基金募资规模超 10 亿美元,数量占比虽不足1.5%,但募资总额却高达308. 08 亿美元,占 2019 年上半年募资总额的56.59%,腰部和尾部机构的压力可想而知。
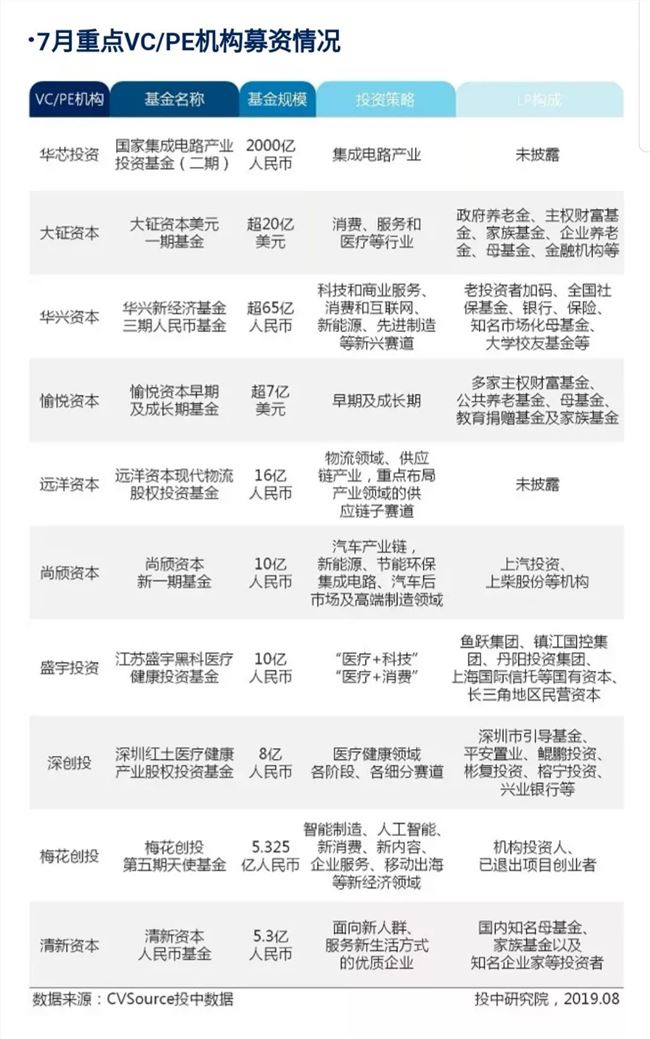
来源:CVSource投中数据, 7 月重点VC/PE募资,地方引导基金、母基金、社保基金、险资等为重要组成部分 “募资压力太大。”不止一位投资机构的IR向投中网慨叹。 “一只基金能否募到钱,并不在于机构IR与LP的关系有多熟,过往业绩、基金体量、合伙人在行业内的声誉,都是能否募到钱的决定性因素。”深圳某机构创始合伙人白贺对投中网表示,“一家机构如果想募到钱,手里至少要储备数百家LP资源。” 现实是,多数VC的LP储备量,往往只有几十家。 “单笔能拿出 5000 万元的机构也就几十家。”白贺向投中网感叹。 募资两极化剧烈下,甚至,一部分机构已销声匿迹。 投中网走访多家GP得知,国内某成立近 4 年的早期机构,2019 年上半年以来,投资经理频频离职,当前还能看项目的投资经理仅剩 1 位;某垂直领域机构,截止 2019 年 6 月,整个基金所有员工加起来仅剩 6 位,当前,该机构已全然转型,转向所关注领域的第三方服务公司。 此外,裁撤投后、PR、市场等后台员工,早已不是这个行业的新鲜事。 有投资人向投中网坦言,资产管理规模 5 亿元以下的小基金正在销声匿迹。 白贺给投中网算了一笔账,“假设某GP资金管理规模是 1 亿元,每年的资金管理费是 200 万元,这 200 万元还要周转整个公司一年内的全部开销;而成立三年内的基金还没迎来第一个集中退出期,这时只能珍惜弹药,过苦日子。” 个人LP集中退场,引导基金受宠 沿着募资难度加大的现状追根溯源,风险投资领域的合规性越来越高,持牌难度也越来越大,全国投资属性的新企业注册通道已全面关闭。 “‘傻钱’已经很难找了。”北京某机构投资副总裁对投中网表示,“许多中小机构早先都依赖于高净值LP,但是‘野生’LP几乎都在行业内吃过亏,在经历了几轮市场狂热之后,发现股权投资并非如想象中那么赚钱,有的五六年前投资的项目现在还没有退出,直接影响到投资的热情”。 此外,受资管新政的影响,个人LP准入门槛提高,又对部分LP进行了削减。有投资人向投中网表示,科创板开闸之后,余下的经过市场教育的高净值个人LP开始往科创板或者债权资产的迁移。 事实上,从当下募资渠道来看,地方引导基金、国有产业基金弹药最充足已是行业公知。 (责任编辑:admin) |







