|
文章从数据运营的角度,从方法论去分解P2P平台的数据运营,从而构建一个完整的数据运营体系。
从2014年从事P2P行业到现在,已有3年多时间了。习惯在年末年初对自己一年来的学习、工作、生活等方面做一些总结,以前的总结都比较零散,现在想逐步的从框架到细节逐步去做一些总结。 我在P2P行业总共待过3个平台,所负责的工作内容从推广到运营,从运营到产品,从产品再回到运营。在P2P平台的运营过程中,发现对于运营数据的挖掘分析,其实可以做到很细致。现在我就用数据运营的角度,从方法论去分解P2P平台的数据运营,从而构建一个完整的数据运营体系。 为什么要做数据运营 做数据运营,是为了精确的分析具备某些特征的用户,甚至于某个用户在平台上的所有操作行为,研究分析其操作行为并做出行为预判,调整针对性的运营策略,从而做到精细化运营的目的。 数据运营的分解步骤 如下图,我将数据运营的步骤进行了如下分解,然后按照这8个分解步骤进行逐一讲解。
业务流程 P2P的业务流程,这个不了解的就妄为P2P从业人员了。 运营流程 基础运营流程,即用户的操作流程,各家平台大同小异,主要的差异化是每个平台在对于用户操作的功能设计不同,或者数据获取的来源不同。在这里我们把简要的用户操作流程进行分解。
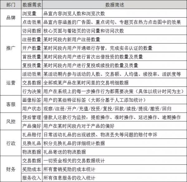
原则上来说,我们做运营就需要用户在平台上所有的操作记录。通俗的来说,就是什么人什么时间在什么地方做了什么事,而这个事又是什么?因此我们首先第一步是按照分解步骤去获取用户的操作记录,这是最原始最基础的数据需求。 流程需求 除基础数据需求外,整个运营流程中对应的部门和岗位到底产生了那些工作需求?这就是我们需要考虑的,那么在一般的平台架构上,运营部门可以大致分为如下7个部门,并在其中涉及到的基础框架需求列出来。
而关于前面的流程需求里,提到的一些数据需求,在这里再做一些数据简述,请看下表:
关于流程需求,就不再一个个去列举了。上面只是做了一些基础框架需求的列举,在框架下能够细化出来的数据模型太多。 用户分级 对用户在运营体系里不同的状态进行分级定义,主要可以按照上面提到的用户状态进行分级。 观察/注册/开户/充值/投资/复投/回款/续投/提现/找回 当我们将用户进行分级后,从分级状态里提取状态进行图表化统计,可以得到一个用户生命周期的模型。我提取了一个数据样例,做了一个数据图,如下图:
从上图示例数据看到,我将用户的生命周期暂定为90天,这也是我目前对P2P平台的新用户的定义(注册时间90天内属于新用户),以此来进行用户生命周期的分析。图表所示,我将Y/X轴分为了资金轴和时间轴,自用户注册时起,便有了这样的数据,将数据导入软件后得到如图。 从示例图的数据我得到如下结论: 用户从注册时间起,到第一次充值时间截止。用户大约决策了10天。 用户从第一次充值时间起,到第一次投资时间截止,用户大约决策了5天。 用户自第一次回款开始,参照时间顺序,分别进行了提现操作和续投操作。标明用户对于平台提现时效进行了体验操作,再进行了续投操作。 用户的充值、投资决策时间(时间轴)间隔越短,对应的资金越高,则代表用户对于正在逐步进入沉淀期。 相应用户的决策行为受外部诸多因素影响,比如:品牌事件、营销活动、客服回访开发等。 策略调整 提取用户分级后的数据,分析后对运营策略进行调整。 在这里列举两个常见的数据运用进行说明: 1.在泛流量推广渠道上,如何判断分析在一定同等的条件下,哪些新用户相对更加具备开发价值。 (责任编辑:admin) |












