|
RealEyes软件通过网络摄像头记录人的情绪,并利用底层人工智能算法对其进行理解。这一技术对于像可用性测试这样的东西非常有用——当测试一个产品时,你可能会发现用户能够使用并理解它(很好),但是看到某种信息后她们变得愤怒(不太好)。如果没有测量用户的情绪反应,该产品可能已经发布,并导致客户不安。该技术的其他好处还包括通过高效分析和编码视频/图像数据等方式实现工作流程的自动化。 你已经读过一些案例研究如何使用人工智能来改善用户体验,但是最后我喜欢添加一个有点不同的例子。这个例子是关于人工智能可能改变也将改变我们构建产品的方式,但也有可能改善我们和产品的关系。 Pix2code 人工智能可能是你新的前端开发人员——是的前端开发人员,很棒吧?Pix2code是一种智能的形式,可以从你的界面截图中生成代码。像这样的工具可以帮助缩小UI/UX设计人员和前端开发人员之间的差距,但也不能替代。 虽然这样生成的代码现在不完美,但是理解这一个概念是很重要的。当人工智能得到更多训练时,它只会变得更聪明、更有效率。从这一刻起,它只会变得更好。 我们来谈谈数据。 数据=智能,没有数据=没有智能
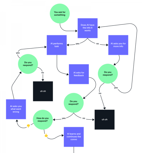
Image —Fabien Girardin:一个将学习材料(数据)提供给算法的反馈循环。在UX中运用AI和这个反馈循环是很容易的。 然而,重要的是要记住,它提供给用户的结果是依据大数据的。数据的质量对AI来说很重要。信息越复杂,AI了解得越详细,结果就越好。 用人工智能很容易提升用户体验。然而,重要的是要记住,它为用户提供的结果,是依据大数据的。数据的质量对人工智能很重要。信息越复杂,AI了解得越详细,结果就越好。向人工智能提供未开发的信息可能是灾难性的——大的整体数据集是必须的。 尽管这是一个大胆的想法,我们可能需要设计一些激励参与的体验,从而帮助我们改进/培训我们的AI。我们可能需要优先考虑AI而不是我们的用户,AI的优先级在UX之前。体验越难以预测,人工智能就会变得越聪明,因此;我们需要对我们的用户发布不成熟的体验以收集数据。作为设计师,我们需要解决的问题是获取人工智能需要知道的信息和我们的用户愿意提供的信息。 下面的流程图帮助说明了人工智能和人类之间的反馈循环。
Image — Elaine Lee (AI Designer at Ebay) 结论 我们正在快速进入人工智能的世界。作为设计师,我们有机会定义我们与人工智能的关系将如何发展。这是我们所有人与数据科学家(以及其他利益相关者)合作创新的机会,并创造令人兴奋的有意义的体验,这将有益于我们的用户和UX的未来。记住,系统获得的数据是体验的基础。数据、学习算法和UXD的结合可以为我们的用户触发一个难忘的体验。 原文作者:Jake Deakin (责任编辑:admin) |







