|
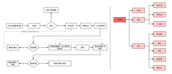
为了使用户体验地图中的定性描述更加合理,我们可以采取田野调查与桌面调查的方式对用户的实际操作情景进行调研。通过使用用户体验地图的方式构建用户路径层,可以很清晰地对用户从触达到离开甚至回访的整条链路进行模拟,为后续我们构建界面呈现层的过程设下铺垫。 第三步,界面呈现层的构建 构建界面呈现层这一步骤,是三层构建法的最后一步,也是很多交互设计师或者UE设计师工作中接触最多的一步,简单来说可以理解成就是输出方案结果原型的一步。因此,很多时候,设计师在构建界面时,更多精力甚至是所有精力都只会投入在画原型上,但是这样是不合理的。因为基于前面所提到的三种思维模型,一个完整的设计方案的结果输出并不是仅仅是一些界面的集合,而应当是一个界面流。所以,我们首先在画原型之前应当进行流程与信息架构的设计,这样可以保证方案的闭合完整性,不会出现诸如在生产过程中技术反馈交互状态缺失等等问题。 流程与信息架构的设计是基于前面构建好的用户路径进行的,简单来说就是将用户路径中的用户行为逻辑物理化。以下是我对信用借贷功能的流程与信息架构的设计:
在完成了流程与信息架构设计后,我们就可以开始基于设计好的流程与信息架构进行原型界面流的设计,原型界面流包括两部分:流程状态与界面结构布局。在画原型的过程中也有一定的规范需要注意,抓住一点的核心就是要考虑到输出的原型流是需要给到其他部门进行阅读理解的,至于更详细的说明,我会在后续的文章中单独进行描述。
五、总结 在实际工作中,方法与理论固然重要,但是作为一名用户体验设计师,更应该记住你的用户是谁?你设计的方案对产品与用户有什么意义?要学会在设计过程中,具体问题具体分析,将专业的理论知识转化为自己的方法论,合理地构建你的设计方案。 (责任编辑:admin) |







