|
作为设计师或产品经理,我们虽然不需要将每种后台操作都付之于图,但我们还是有必要把那些和用户体验相关,或那些对我们重要的操作放进流程图,此外还要写入规范或文档里,再次清晰地声明,确保每个人都能领略其义。 元素总结
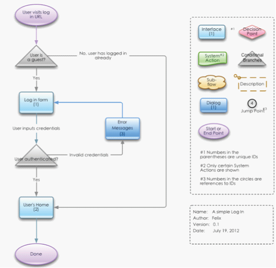
3.范例 登录 下图为一个简易登录流程图,用来描述用户登录时系统如何反应:
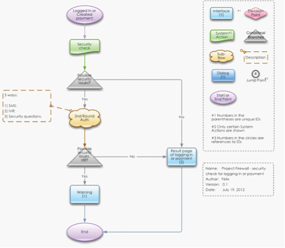
安全检查 以下流程图展示如何使用系统行为和子流程这样的元素。它来自于真实的项目,只是由于版权问题已被我稍稍修改。
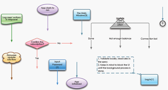
其它真实范例 如你所见,不管业务逻辑多么复杂,流程图都能用来描述系统是如何工作的。
4.建议和提示 基于调查结果,指引线框图 用户和他们的特点是指导绘制流程图的首要因素。用户调查能够发现:用户过去的体验是什么?用户的期望是什么?使用场景和环境是什么?这些问题在流程图的设计中起关键作用。 同样,流程图对线框图的制作也有指导作用。多数时候,一旦流程图完工,线框图的内容甚至布局已经基本确定了。当然了,这也正是流程图的目的所在:连接线框图。
Note:在流程图之前我们会有如用例这样的其它交付物。上图并没有涉及到这些内容,因为这并非本页的重点。 使你的流程图完整 制作流程图最难的是,它必须囊括所有可能的情况,在我看来,这一点在应对复杂逻辑的商业需求时是很有挑战性的。你将会遇到很多类似 “要是如何便会怎样”的问题,并且有时候直到工程师告诉你,你才意识到自己之前欠缺考虑!所以,制作完整的流程图不仅需要你了解用户,还需要你懂业务逻辑,甚至要熟悉幕后的系统运作机制! 最好的办法是和产品经理、工程师还有其他和商业需求有关的同事在工作中紧密协作。我见过不少交互设计师闷头一人工作,然后在产品会议中遇到猛烈的挑战。别再那样了!相反,和项目相关的人合作,一起制作流程图(以及其它交付物),从不同角度排除不确定性,使它更完整全面(这样也没人会再挑战你了,因为他们每个人也是参与制作的一份子)。 别忘记元数据
从协作和文档管理的角度来说,你至少得给流程图起个名字,写下作者、版本和时间。 除此之外,即便你的流程图使用了《视觉词汇表》,你的同事或客户仍有可能不明白这些花俏的元素,所以,请记得加上图例。 5.工具和模版 众多工具中,我推荐OmniGaffle和Microsoft Visio。 OmniGaffle
对Mac用户们来说,OmniGraffle以前是,现在仍是首选工具。它不仅有丰富的功能,最重要的是,它的用户体验是首屈一指的。我认识的设计师很多已经换了Mac,并随之使用OmniGraffle。 Microsoft Visio
Windows用户可以考虑用Visio,它有一些内建的模版,也许能大大减轻你的工作。 模版 Allen Le基于我前一篇文章发布了一系列Visio的模版,很漂亮,对此我不胜感激。你可以在这里找到:。 OmniGraffle的粉丝可以在 etopia.com/stencils/905 下载到我制作的模版。 收尾 (责任编辑:admin) |












