|
市场细分是指企业按照某种标准(如人口因素、心理因素等)将市场上的顾客划分为若干个顾客群,每个顾客群构成一个细分市场(或称子市场),并描述每个细分市场的整体轮廓。在同一个市场细分中的消费者,他们的需求和欲望极为相似;而不同市场细分的消费者,对同一产品的需求和欲望存在着明显的差别。细分标准见下图:
Step2:确定目标市场选择策略 根据企业资源或实力、产品同质性、市场同质性综合评估进行选择,一般有以下5种模式:
Step3:确定产品定位 市场定位包括对企业整体形象的定位和企业产品的定位,指企业根据目标市场上的竞争状况,针对顾客对某些特征或属性的重视程度,为本企业的形象和产品塑造强有力的、于众不同的鲜明个性,并将其传递给顾客,求得顾客的认同。产品定位可以参考下图所示流程进行:
6、4Ps营销组合模型:制定市场战略最经典的营销理论工具 该模型认为营销活动的核心就在于制定并实施有效的市场营销组合。企业营销活动的实质是一个利用内部可控因素适应外部环境的过程,即通过对产品、价格、分销、促销的计划和实施,对外部不可控因素做出积极动态的反应,从而促成交易的实现和满足个人与组织的目标。该模型如下图所示:
产品(Product):是指现有产品本身及其特征(商品,质量,包装,品牌,售后服务等),另外也指要重视产品的更新换代与开发创新。要求产品有独特的卖点,把产品的功能诉求放在第一位。 价格 (Price):是指企业制订价格的方法和竞争定价的策略,也是企业出售产品追求的经济回报。根据不同的市场定位,制定不同的价格策略,产品的定价依据是企业的品牌战略,注重品牌的含金量。 分销 (Place):在于根据产品的性质,市场的细分和顾客的区隔研究,所采取的分销渠道、储存设施、运输设施、存货控制等,它代表企业为使产品进入和达到目标市场所组织和实施的各种活动。 促销(Promotion):企业注重销售行为的改变来刺激消费者,以短期的行为(如让利,买一送一,营销现场气氛等等)促成消费的增长,吸引其他品牌的消费者或导致提前消费来促进销售的增长,包括广告,人员推销,营业推广与公共关系等。 4Ps 提示企业经营者:做好营销工作,其实就是找到下面四个问题的答案: (1)我们提供什么样的产品是市场最需要的? (2)什么样的定价是最适合的? (3)通过什么样的渠道推广我们的产品最好? (4)采取什么样的手段促销能达到销售目的? 延伸:4Ps-4Cs-4Rs策略对比
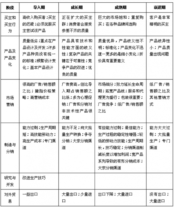
7、产品生命周期模型:描述产品和市场运作方法的有力工具 产品生命周期曲线又称成长曲线。它是指新产品研制成功后,从投入市场开始发展到成长、成熟以至衰退被淘汰为止的整个市场产品销售过程的全部时间。产品生命周期可划分为四个阶段:投入期,成长期,成熟期,衰退期。该模型如下图所示:
产业在其生命周期中如何变化以及它如何影响战略:
产品生命周期是一个很重要的概念,它和企业制定产品策略以及营销策略有着直接的联系。管理者要想使他的产品有一个较长的销售周期,以便赚取足够的利润来补偿在推出该产品时所做出的一切努力和经受的一切风险,就必须认真研究和运用产品的生命周期理论,此外,产品生命周期也是营销人员用来描述产品和市场运作方法的有力工具。 8、服务质量差距模型:服务质量简单有效的分析工具 (责任编辑:admin) |












