|
三、服务搜索流程最初,在处理服务发现流程时,我们为移动用户提供了各种搜索选项,包括多种搜索条件,过滤器和即时预览。最初的设计包含一个并不能让用户清晰感知的弹出式搜索菜单(使用的是著名的汉堡图标)。但他们仅仅是浏览当前被选中的类别,却不知道还有其他可用的搜索选项。
我们将设计方式改为以下方式:
通过使用录屏和礼宾测试相结合的方式,我们观察到客户依然不能快速的找到他们需要的服务。客户不仅希望输入最少的数据获得最快的结果,也希望能有多个选项以供选择。一些用户反馈,当让他们选择他们不确定是否符合他们的兴趣的选项时,他们会感到不知所措。同时,由于缺乏对结果的预期(如“我知道的那家餐馆现在很热”)导致对生活服务经纪人提供的服务质量产生消极印象(“他们甚至不知道我的城市里最好的餐馆是哪家”)。 移动用户更愿意相信他们的服务商预先挑选出来的推荐产品。相比于自由选择,他们更倾向于与只需提供几个相关选项即可快速回应他们的要求的专业顾问进行交流互动。因此,服务的发现反而成为移动平台的次要特征。 这种结论可以通过高端客户的高度复杂性和他们研究可用服务的动机来得到印证。由于时间有限,这些客户不得不转向他们的服务提供商寻求建议。归根到底,这样的需求是他们保留生活服务经纪人的首要原因。 根据用户测试的结果,我们将服务选项的数量限制在“推荐/特色服务”,“在您所在地区流行”等几个维度。同时,为了增加一对一咨询过程中的丰富的体验,我们改进了应用程序的导航,以方便用户快速访问礼宾聊天功能,并可以在在聊天窗口中发送可直接查阅的项目。
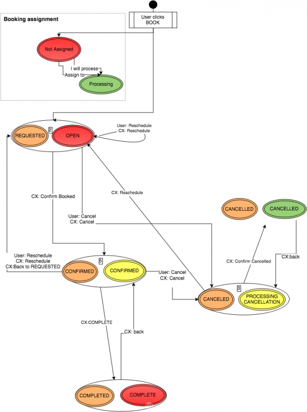
利用我们对用户体验设计的革命性方法,我们将客户关系管理,内容管理系统和互动信息功能相结合,创造出专为奢侈品行业打造的强大产品。服务提供商可以在为多个客户提供服务的同时兼具个性化和排他性。我们计划的下一步是对每一个用户试用有针对性的改进方案,以自动拓展可预测且常用的功能,让每个服务提供商专注于他们的主要价值主张——使通过个性化定制来满足客户需求的方式更加人性化。 根据用户测试的结果,我们将服务选项的数量限制在几个维度。同时,我们改进了应用程序的导航,以方便用户便捷访问礼宾聊天功能。 四、服务下单和付款流程我们之前希望制定一个简单易懂的预订流程。流程包括客户和礼宾服务提供者所参与的全部步骤,且所有的步骤都可以在应用程序中进行实时追踪,例如订单状态选项(预订,处理,确认,拒绝),付款状态(请求,待定,确认)等,以及向客户端发送通知。如前所述,最初我们认为这些信息对挑剔的奢侈品消费者至关重要。然而事实是,我们都是错误的:客户对参与和遵循多步骤的流程并不感兴趣。他们只关心是否有人正在按照他们的要求进行操作,而不是令人厌烦的具体细节。 客户还希望有“一键式”的操作体验和即时的需求回应。他们希望看到没有额外的信息打扰,并且始终保持五星级的客户服务质量的立竿见影的效果,这就意味着礼宾服务需要额外处理所有的过渡步骤,包括变化,问题和更新。
修改前:初始多步骤流程,跟踪客户端请求的整个周期。左侧的标签是显示给移动用户的状态。右侧的标签是后台显示的状态。
修改后:简化对客户端请求生命周期的跟踪,为移动客户端提供有限的反馈。
加强了在交流中直接预览选项的功能。(查看大版本) 五、移动用户的注册流程我们最初对于高端体验的心理假设帮助我们创造了一个相当复杂的注册流程。包括限制发起人工服务的初始访问权,以及为每个用户定制个性化的“邀请”流程。我们在产品中使用“提名”(而不是“邀请”)这个术语,并实施一个审批流程来接收新用户。意向客户必须“申请”成为会员并等待批准。 (责任编辑:admin) |











