|
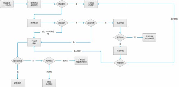
在功能列表中的每一点,都是相对完整的一个业务实例或功能实例。我们需要先梳理出原有的业务流程,然后找出可以优化的环节,从而设计出新的业务流程。 每个环节都或多或少的会涉及到用户的操作,也需要把操作流程给定义出来。这就是流程设计所需要完成的事情,它是在功能设计之后,原型设计之前的一个环节,可以用于梳理业务场景和使用场景,避免遗漏页面和交互。 我们在梳理业务流程的过程中,需要更多的考虑业务场景和业务开展的合理性,要注意以下几点: 1、要完整还原现有业务流程,不管是线上还是线下 任何业务的开展都有其既定的流程,不管是线上业务还是线下业务,即便是先前没有做过流程化的梳理,也必然存在相对应的流程,可以先基于业务现状,将其流程化的表达出来。在这个过程中不能加入自己的理解,也不能想当然的去画流程图,一定要和业务人员去沟通和确认,最大限度的还原实际在运作的业务流程,否则容易忽略核心环节。 比如常见的费用报销流程里面都会有财务会计审核和财务出纳打款的环节,如果只是简单的把这两个环节加入到流程当中去,而不去和会计人员沟通,很容易造成业务理解的片面性。有的公司业务办理比较简单,审核一次就可以了;有的业务办理比较复杂,需要审核两次: 财务会计初审:主要审核费用报销项目的合理性,是否是公司允许的报销范围,是否符合员工的报销权限,之后报送领导审批 财务会计复审:主要审核发票的合规性以及是否有虚假呈报等,之后才给到出纳打款 如果产品功能上能满足简单的报销项目和报销权限的自动校验,第一次审核就完全可以优化掉。但如果你不去梳理,你可能就发现不了原来业务流程当中需要优化的点。 2、做优化设计的时候,除了考虑互联网的特性,多考虑一下业务场景 很多时候一提到互联网,就会蹦出来一个概念叫“去中间化”,这在前几年特别的盛行。去中间化本身并没有错,这也确实是互联网“链接”的体现,只是不能只考虑去中间化,也要考虑一下业务场景合理性。所以很多时候优化业务流程并不一定就是缩减环节,还有可能是增加环节。 线下业务存在必有其合理性,不是什么业务都可以被“互联网+”给轻易的颠覆掉的,比如K12在线教育类产品很难绕过学校,这是体制决定的;线上补课产品短时间内较难取代线下培训机构,这是家长认知还没达到对互联网有很好的信任度。 业务流程也一样,有些环节是必然存在的,即便相同的业务,也会因为每个公司业务切入点不一样而导致流程不一样。所以不能以常态的业务流程设计方式去优化,更需要结合业务实际的需要,除非你可以推动业务按照你所设定的流程去变更。 以仅退款流程(不涉及到退货)为例,简单的业务流程为:用户申请—商家审核,就两个环节,视商家审核的结果买家可以修改后再次提交,但是我们在优化业务流程的时候不应该只考虑到这一种业务场景。 A.商家要是一直拒绝,买家难道就一直修改重新提交吗?显然不合理,所以买家需要有申请平台介入的环节; B.买家一直不选择平台介入,就是不断的重新提交,显然也不合理,所以商家也要有申请平台介入的环节; C.买家要是申请部分退款,剩下的款项或者货物怎么办?这就要考虑发货前后申请的区别; D.~~~等等,其他还有一些场景需要考虑 这样就会让整个业务流程逐渐的完善,不以简单的业务实现为基准,而是以业务场景实现为目标。以下流程图供参考,并不完善,也并不适合所有的仅退款业务流程。
而在操作流程的定义和设计上,需要考虑用户操作场景和操作习惯,要注意以下几点: 1、尽量降低用户的认知成本和学习成本,降低操作复杂度,提升操作友好性 在文案的说明和引导上,要根据目标用户群体的特征,减少使用专业术语,更多的使用白话式的描述,注意用户的浏览习惯,及其对常见布局和排版的接受度。很多已经约定俗成的设计方式可以直接采用,全新的设计一种新的操作方式,就需要考虑用户的学习成本和接受度。 尽量确保每个操作都有明确的反馈,无论是点击还是滑动,有明确的结果反馈会让用户觉得操作过程比较友好。这一点在很多反馈式设计里经常提到,也是交互设计的一个重要组成部分。常见的诸如注册流程的账号密码信息填写,相应的格式要求验证一定要设计在操作流程当中。 2、涉及到单据状态变更的操作,要注意关联影响和变化前后的业务控制 (责任编辑:admin) |







