第一站 - 轻松上网从此开始!

上网第一站

当前位置: > SEO >

永辉超市:拟允许腾讯受让公司股份并增资子公司云创

时间:2017-12-12 09:55来源:我来投稿获取授权
以下内容来自网络或网友投稿,www.swdyz.com不承担连带责任,如有侵权问题请联系我删除。投稿如果是首发请注明‘第一站首发’。如果你对本站有什么好的要求或建议。那么都非常感谢你能-联系我|版权认领
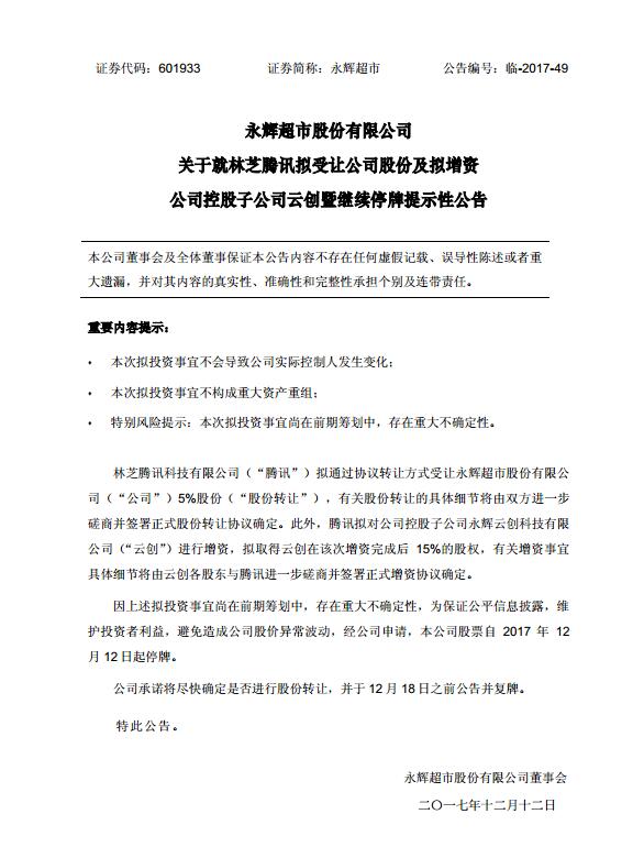
12月11日晚间,之前传出被腾讯注资的永辉超市发出公告。林芝腾讯科技有限公司拟通过协议转让方式受让永辉超市股份有限公司5%股份。此外,腾讯拟对公司控股子公司永辉云创科技有限公司

  12月11日晚间,之前传出被腾讯注资的永辉超市发出公告。林芝腾讯科技有限公司拟通过协议转让方式受让永辉超市股份有限公司5%股份。此外,腾讯拟对公司控股子公司永辉云创科技有限公司进行增资,增资后占15%股份。

  

永辉超市:拟允许腾讯受让公司股份并增资子公司云创

  公司预计12月18日前公告并复牌。

  具体公告如下:

  

永辉超市:拟允许腾讯受让公司股份并增资子公司云创

(责任编辑:admin)
织梦二维码生成器
顶一下
(0)
0%
踩一下
(0)
0%
------分隔线----------------------------
发布者资料
第一站编辑 查看详细资料 发送留言 加为好友 用户等级:注册会员 注册时间:2012-05-22 19:05 最后登录:2014-08-08 03:08
栏目列表
推荐内容
分享按鈕