第一站 - 轻松上网从此开始!

上网第一站

当前位置: > SEO >

UX设计:一个金融数据可视化案例

时间:2017-12-11 11:34来源:我来投稿获取授权
以下内容来自网络或网友投稿,www.swdyz.com不承担连带责任,如有侵权问题请联系我删除。投稿如果是首发请注明‘第一站首发’。如果你对本站有什么好的要求或建议。那么都非常感谢你能-联系我|版权认领
在UX设计中有一种设计叫信息设计,就是如何让查看信息的人一目了然,金融数据往往会面临这样可视化的问题,让用户看到一张简单易懂的图的背后,是信息的逻辑。小试牛刀,此文做一个

  在UX设计中有一种设计叫信息设计,就是如何让查看信息的人一目了然,金融数据往往会面临这样可视化的问题,让用户看到一张简单易懂的图的背后,是信息的逻辑。小试牛刀,此文做一个简单举例。

  

UX设计:一个金融数据可视化案例

  背景介绍

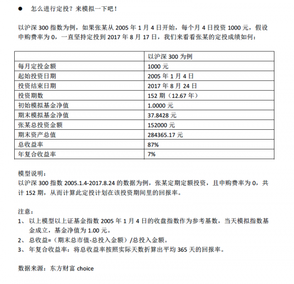
  客户需要做一个基金定投主题页,下图为主题页中需要举例说明的部分,通过用户可以理解的方式展示:

  

UX设计:一个金融数据可视化案例

(责任编辑:admin)
织梦二维码生成器
顶一下
(0)
0%
踩一下
(0)
0%
------分隔线----------------------------
发布者资料
第一站编辑 查看详细资料 发送留言 加为好友 用户等级:注册会员 注册时间:2012-05-22 19:05 最后登录:2014-08-08 03:08
栏目列表
推荐内容
分享按鈕