|
任何通过展示、视频,交谈等方式的组合呈现的定向信息都将提升你的网站转化率。
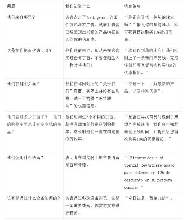
实话直说,我们都不擅长转化。根据E-marketer网站的说法,任何一个网站都有98%的流量会流失掉,他们走的时候既不会填写表单,也不会完成购买。这意味着你失去了与潜在客户建立关系的机会。你可以对网站的低转化率置之不理,但如果你有一个线下的实体商店,每当有100个人走进来的时候,就有98个人走了出去,而且既没有和店员沟通,也没有购买商品。你会非常难过吧?这正是大多数正在线上商店遇到的情况,转化率无法提高。 我们为什么要关注转化? 首先,大部分组织都会更多的思考产品,而非转化。如果你是出版商,这个产品就是你出版的文章。如果你有一个线上商店,这产品就是你采购、经营,售卖的东西。如果你有一个非盈利组织,这份产品就是你提供给世界的某个服务。 他们也会思考怎样给网站带来流量,建立社交媒体账号,购买付费搜索,甚至是印刷广告。 他们甚至还会研究客户的产品使用经验,想办法让客户为产品给予好的口碑。但是他们经常会忘记位于转化漏斗中间且重要的那部分——网站转化率。 还有少部分组织在积极推动转化,但大多数进入了下述两个情况之一。要么采取非常消极的方式避免过度销售化,要么采取非常激进的方式,每个地方都在让访问者填写表单,并遮住了网站的核心内容。这并不是好的线上销售方式。 他们应该先掌握客户的预期,并且使用这个信息来设计一条消息。 关于网站访客我们知道什么 根据数字营销技术,我们无需询问就可对网站访问者有所了解。有些人会觉得这有些恐怖,但是对于市场专业人员来说,这是一座尚未开发的信息资源。例如,我们一般可以回答下列问题: 他们来自哪里? 他们是第一次来吗? 他们停留在哪个页面? 他们浏览了多少页面? 他们使用的语言是什么? 他们通过什么设备访问的网站? 他们的购物车一共有多少钱? 在获得这些信息之后,你会做些什么? 大部分组织在考虑转化时,会在网站设置一个简单的弹窗表格,但深谙网站转化的人会利用已知的信息设计出针对网站浏览者的定向体验。他们可以基于访问者是谁,做过什么来巧妙的设计出不同的消息。在下面的例子中,我假想出一家做女装的电子商务公司,我需要对邮件列表中的新注册用户提供10%的折扣。你可能并不会将我提供的全部消息用在某个人身上,但你可以看到基于你对一个访问者的不同了解,你传递的核心消息是如何随之改变的。
如何传递消息? 对网站访客传递消息时,你需要从两个方向考虑——时机和形式。 我们先看看形式。 1、定向展示 大多数网站驱动转化的消息展示形式有以下三种: 弹窗:典型的弹窗展示是出现在网站中间,有时也会在角落里“飞出”。 横条:一个满屏宽度的长条,出现在网页的顶部、或者底部。 横幅:位于网页顶部或者底部的一种更加细微的互动形式,起初是“隐藏”状态,触发后就会在预定时间内卷出可见。
|








