|
在第一篇文章《优惠券的设计指南(一):优惠券设计的整体框架》中,已经进行了讲述,活动系统包括:优惠券、个性化、有效期三部分。
下面就分别对三个部分进行讲述。主要是优惠券、个性化,有效期会放到活动里进行讲述。 1.1 优惠券 既然是发放优惠券的互动,那自然核心的就是优惠券,在上一篇文章中,已经把优惠券的系统进行讲述完成,这里默认已经创建了符合的优惠券,那接下来的工作就是,将优惠券与活动进行关联,用来配置活动及该活动所发放的优惠券。
当然在创建活动时,是可以进行新增和添加的, 但在编辑时,则无法进行修改。 1.2 个性化 活动的个性化包括基础设置、分享设置、页面设置。 1.2.1 基础设置 基础设置包括活动名称、活动链接(考虑到与合作方的因素,对链接需要支持自定义)、有效期、活动状态。
但对于编辑时,则活动链接无法修改,活动名称、有效期、活动状态均可进行调整;
1.2.2 分享设置 分享设置,主要是对页面的TDK(页面标题、页面描述、关键词)的设置,或者如果需要支持微信分享,则包括分享标题(及页面标题)、分享图标、分享描述(页面描述)。
在编辑时,除了微信分享的支持选项无法修改,其他均可修改。 1.2.3 页面设计 这里主要是对活动的页面进行设置,主要是及基于选择的活动模板进行设置,目前有很多第三方的工具或者其他的,可以通过可视化的方式进行配置,这里只是做了一个包含,也就是一个活动页面包含的部分:活动Banner、领取弹层图片、活动图片(可配置参数,表示点击可弹出领取弹层)、成功页Banner、成功页按钮。
1.3 汇总 如果将优惠券、个性化的设置,放入到一个页面,就会组合成活动的设置页面。 活动页面,可进行新增、详情查看、编辑修改功能。 1.4 列表 在点击进入“活动设置”后,会展示当前已经新增的活动列表信息。 可通过活动名称、活动ID、活动状态进行查询。
也会展示包括活动ID、活动名称、优惠券名称、有效期、创建时间、状态的列表。
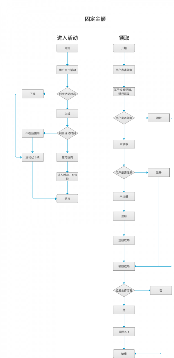
活动ID、活动名称是可进行点击的,活动ID可点击进入活动的详情查看。活动名称,则会新开的方式,进入活动链接,可预览活动。 二、领取发券逻辑 除了在活动系统中,进行配置活动页面及活动关联优惠券之外,活动系统还有个重要的逻辑,那就死领取发券逻辑。 领取发券逻辑,是基于优惠券的发券逻辑,一个活动中存在不同类型的优惠券(会尽量保证一致),因此是基于活动、优惠券进行的领取发券逻辑会分为三种:固定金额、浮动金额、浮动金额-某个最大(饿了么、美团外卖当前采用的模式) 2.1 固定金额 固定金额的发券模式相比来讲比较简单,属于基础的逻辑。
2.2 浮动金额 浮动金额相较于固定金额,在领取时,增加了一个获取优惠金额的流程。基于领取后剩余的优惠金额,在优惠券设置的最大值到最小值之前抽取整数进行作为优惠券的金额,这里类似于微信的红包。
2.3 浮动金额 – 某个最大 该发券逻辑,在活动生成之时,会随机确定某一个顺序领取的为金额最大。然后再领取时,会判断是否是最大顺序的领取,若是,则在优惠券设置中从中值到最大值的区间取值;若不是,则在优惠券设置中,按最小值到中值的区间取值。
三、 产品原型方案 在上一篇《优惠券的设计指南(二):优惠券系统篇》,只是简单的画了一下部分规则的新建的视图。 链接: #p=项目说明 密码:pmupday (责任编辑:admin) |














