|
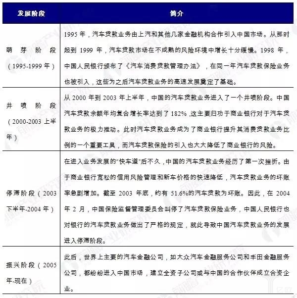
按照美国的经验,汽车家庭占有率发展到50%,汽车金融会大有可为。中国目前很多城市正在逼近这个市场节点,作为高利润高门槛的行业,汽车金融的爆发只是时间早晚问题。不过,眼下面临缺乏统一规范、缺乏相关法规等一系列问题。 汽车金融市场爆发在即 我国汽车金融市场一共经历了四个阶段的发展历程,分别是萌芽阶段、井喷阶段、停滞阶段和振兴阶段。自1998年央行正式批准开展汽车消费信贷业务以来,该业务在我国实现了飞速发展。 中国汽车金融发展阶段表
(来源:前瞻产业研究院《中国汽车金融行业报告》) 数据显示,2008年,全国各金融机构共发放汽车消费贷款余额1583亿元;而到2015年,这一市场规模上涨到约6700亿元,增势之强劲可见一斑。 按照当前发展态势,汽车金融爆发指日可待,预计到2022年的汽车消费金融市场余额将达12200亿。届时,越来越多汽车厂商将更广泛地参与到汽车金融业务中来,从而加速推动汽车金融市场的发展。 2016-2022年中国汽车消费金融市场余额预测(单位:亿元)
(来源:前瞻产业研究院《中国汽车金融行业报告》) 汽车金融市场存在问题 汽车金融行业前景虽好,但面临的问题同样不容忽视。 首先,汽车消费信贷缺乏具有战略高度的统一规划。我国汽车消费信贷涉及诸多政府部门,如银监会、央行、公安部、工商总局等其既涉及金融安全问题,又涉及产业前景等问题,目前各个监管部门尚需在监管措施上形成合力,站在一个战略的角度来布局我国民族汽车消费信贷业的发展方向。 其次,缺少关于汽车消费信贷的统一法规。汽车消费信贷涉及到的非金融领域的问题单靠部门规章是无法解决的,需要出台专门的汽车消费信贷条例,对资信调查、信贷办理、车辆抵押、贷款担保、违约处置等汽车消费信贷全过程实施法制化管理。 再次,汽车消费信贷业务实际操作过程尚存在问题。如在资信调查方面,资信调查存在的问题主要是个人征信体系尚未建立;再如在汽车信贷监控方面,对经销商欺诈风险、购车消费者违约风险等缺乏有效的控制机制; 最后,汽车金融公司资金来源受限。目前,主流的汽车公司都拥有自己的汽车金融公司,但面临资金受限、业务和盈利点较为单一等系列问题。 汽车金融市场发展方向 在上述背景下,我国汽车金融将朝向以下方向发展。 其一,商业银行将同专业化的汽车金融服务公司联合发展,探索建立广泛的合作、合资关系; 其二,金融服务向全方位方向发展,包括汽车消费过程中的融资性租赁、购车储蓄、汽车消费保险、消费信用卡、旅游信贷等; 其三,资金来源将逐步专门化、多样化,可通过发行商业票据和公司债券、应收账款质押贷款、开办购车储蓄业务、进行存货融资、向银行等机构出售应收账款、应收账款证券化等形式筹集。 其四,汽车金融公司将汽车金融风险管理专门化,建立成套的信用评估、风险控制机制以及完善的催收系统; 其五,汽车金融公司将成为汽车金融市场的重要参与值,在汽车金融市场的地位将会变得越来越重要。 (责任编辑:admin) |







