|
最近一种群控软件悄悄席卷了微商市场。软件名叫微源码微信群控系统,是一款通过一台电脑控制几百台手机,实现自动化操作;上百个营销脚本,对话集中管控,自动养粉,全新的移动新营销方式,极速获取数万粉丝,自建流量池,就在微源码微信群控系统! 据了解,随着微营销日益火热,很多团队和微商朋友在运营过程中遇到加粉难、互动慢的难点,容易封号,加粉不靠谱,运营效率低,直接导致业绩下滑,微源码微信群控官网或许能帮你。
微源码微信群控系由数据精灵开发团队开发完成;一个拥有8年微信营销开发经验的团队,历时6个月,研发出电脑端手机群控系统,它以每日添加数百名任意地点附近人的惊人效果以及转发微信好友朋友圈内容(文字图片、小视频、@所有微信好友看自己的朋友圈)到自己朋友圈广告、自动转发微信消息、微信附近人ID采集、自动批量发朋友圈、智能自动聊天、批理批码加群、不是群主@群里所有人、一键盘群里所有人、机器人对话自动托管、微信文章强制植入广告等各项独家实用性极强的营销功能赢得了广大用户和代理商的支持和认可!承接各类软件OEM贴牌定制服务(可以根据客户的需求修改软件名称、logo、图片,加入公司信息,QQ,微信号,电话按1:1的仿照我们的官网建设网站等),微源码开发团队致力于微商发展的服务平台,向成千上万的微商致敬!
微源码微信群控系统主创工程师之一“团长”介绍道,从微商营销软件技术上来讲:首先,自2016年9月后腾讯微信官方微信版本更新升级后对于非官方微信监测日技升级,以前很多手机端微信营销软件都是通过篡改微信客户端来实现的无法避开腾讯微信的监测,大量的封号时有发生,封号对于微商打击是致命。而微源码微信群控系统通过,采用底层定制的ROM能实现,结合腾讯官方微信运行,并支持最新版官方微信;只有在腾讯微信规则下进行所有的运营,才可以长久运营,方是微商运营发展长久道路。其次,传统的手机端微信营销软件 ,由于手动操作多个微信同时聊天,忙得不知道先聊哪一个,新加的好友根本没有时间主动打招呼,以至于还没有推送自己的信息,就被对方删除了。再次,工作效率低,手动操做多个微信发朋友圈,相同的内容却要逐个操作几十遍,图片不仅要一张张的保存到手机,而且先后顺序容易搞混淆,耗时又费力,工作效率。最后,手机端加粉软件不靠谱,常见的手机端的加粉软件,都是根据微信的漏洞开发的,微信版本一旦升级(有时会强制升级),它就不能使用或封号。功能越多,封号的几率就越大。 另一方面,从微商整体发展情况来讲,微商的发展历程从年代上粗略划分,行业到目前可以分为三个阶段:2013年:萌芽阶段2014年:面膜阶段2015年:多品类阶段 2016年微商直营团队 2017年品牌化运营与线上线下结合,那么 微商直营团队必需要有一个营销工具,就是微源码微信群控系统。
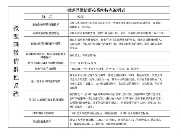
微源码开发团队传承微信营销软件技术以及站群的思路来群控手机,采用局域网技术实现单机控制上千台手机同时完成工作,采用底层定制的ROM能实现控制手机的每一个细节,包括屏幕、GPS、按键、以及各种传感器等。还是原班人马,技术领先,功能更强大!有如下特点:
微源码微信群控系统功能说明微源码微信群控系统就是这样一套电脑微控营销系统: 1、方便管理:一台电脑管理高达100个微信号,可以随时调用微信号进行管理设置,实现。 2、不易封号:电脑所连接的微信号都是独立手机的IP,不会被封号,完全符合腾讯的操作规则。 3、 快速回复:假设有100个微信号发出广告时,无论是哪个微信号有客户咨询,都将集成到一个类似于QQ的聊天界面中,进行客户回复咨询。 4、 自动发朋友圈:省去了大量的员工操作成本,可以设置微信自动发朋友圈内容,或者是定时发送。
微源码微信群控系统,特别适用领域 1、暴利产品的微商团队; 2、通过微信推广的教育培训公司; 3、专业的医疗美容机构; 4、利用微信推广的金融理财机构; 5、微信客服团队人员超过10人规模的各种企业。 几乎所有销售型公司都渴望解决的痛点:“ 找到大量精准客户 ” 就算你有好的产品,好的商业计划,但没有客户一切都是白扯,所以营销的核心是:客户。 获取大量精准客户的方法是:找到他们的行为习惯,然后进行引流,目前可以说有99%的人都在使用社交工具:微信。 不管你是做什么行业的,你的客户都在使用微信,所以通过这个工具进行引流,也是众多企业首选。 最有效的引流系统 微源码微信群控系统,相信很多朋友都有见过,例如以下:“ 常见微营销操作方法” 手机版微信多开 (责任编辑:admin) |










