|
Fitbit有超过100种运动类型的大数据库,这样用户就可以用来记录运动了(但是只有19种是可以追踪的)。但是这个app没有把全部的运动都显示在列表里(假设这是因为长列表可能是庞大臃肿的)。对于一个想记录一项新运动的用户来说,她只能用搜索功能,但是当她想找的运动并不是完全和Fitbit数据库中一样的时候,这便又出现了问题。 对于这个可用性测试,这促使了当这个记录是“chest and arms workout”时,用户输入“workout”,“arm”或“gym”时都不会发现任何匹配。这个数据库中最相关运动类型是很重要的,但是它并没有呈现在用户面前。
痛点3: 除了运动类型外用户不能编辑运动记录 在Fitbit app中有四种不同的方法来记录一次运动。通过访问Fitbit的在线消费者服务论坛和进行用户访谈的方式,我做了更深层次的研究来学习一次运动是如何被记录的。 用户访谈表现出,对于用户来说,保持一个运动的(大致的)精确记录是非常重要的,这样可以激励她去完成她的运动目标。当前,用户在一次运动被记录之后只能改变运动类型。编辑开始时间和运动过程也是很重要的,因为用户很可能忘记开始或者结束记录时间。虽然追踪器上的自动记录是有用的,但是不总是那么精确。这将会扩大或者缩小运动时间,让用户可能会失望沮丧。
痛点4: 用户在使用如何挑战好友功能上有问题 创造一个和朋友的挑战是当Fitbit发行后使它很流行的有特色的功能之一。当前,如果用户要创造一个挑战的话,他必须去挑战标签,选择一个挑战,然后选择好友去挑战。在可用性测试中,5个中有3个在好友页尝试寻找如何创造一个挑战然后沮丧的发现他们找不到。这个表明如果用户已经在脑海里有她想竞争的朋友了,那么当前的工作流是不符合她们的思想模型的。她会希望能够在好友页便能完成社交(包括挑战好友)。
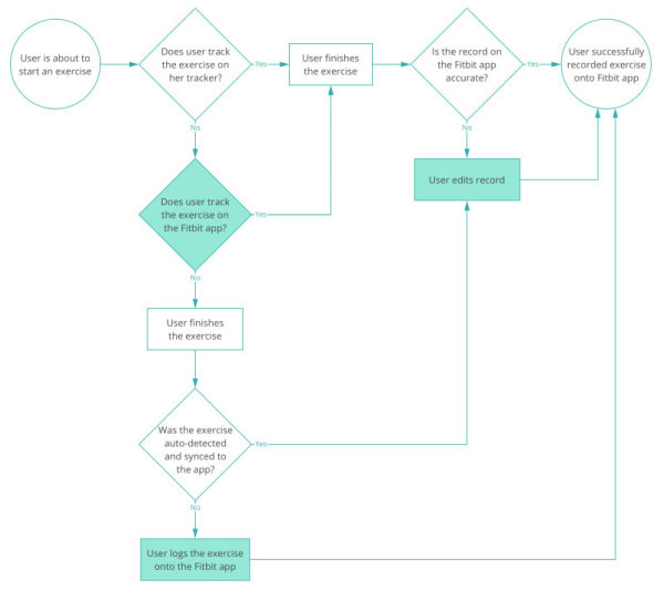
任务流 我也创建了一个任务流来显示对于一个在Fitbit app中想要精确记录她的运动的用户任务流。强调部分代表着我将会在我的设计解决方案中追踪的前三个痛点。
形成解决方案 现在是时候开始画草图了。我对于每一个痛点都想出了几个有潜力的解决方案并且做出了大致的UI草图。
我在低保真UI草图中做了一些初步的确认,并且用了一些反馈来完善我的草图并且对于高保真模型减少了我的解决方案。 原型和确认 我在Sketch中根据我原本的解决方案创造出了Hi-Fi模型,并且用Marvel创造了一个可点击的原型。我对5个单独的人测试了这个原型。确认实验让我一个一个迭代界面。在我最终解决方案的高保真模型下包含着之前用户测试的结果和之后我设计解决方案的完善。 痛点1: 追踪和记录运动的可发现性问题 解决方法:让两个主页上和运动页的入口变的更加容易发现,并且让追踪和记录运动之间的选择更加明显。
痛点2: 用户在发现相关运动类型来记录的时候有困难 解决方法:为用户加一种选择来浏览所有的运动类型。
痛点3:除了运动类型外用户不能编辑运动记录 解决方法:允许用户编辑开始时间和运动过程。
痛点4:用户在使用如何挑战好友功能上有问题 解决方法:允许用户在好友页挑战用户。
以下是我设计改变的大致结果。
你能在这里查看到我的原型:Fitbit 结论 (责任编辑:admin) |















